直通屏山|福建|时评|大学城|台海|娱乐|体育|国内|国际|专题|网事|福州|厦门|莆田|泉州|漳州|龙岩|宁德|南平|三明
您所在的位置:东南网 > 大学城频道 > 教育频道 > 头条资讯 > 正文

2026年福建省省级层面社会事务进校园白名单公布

2026-03-03 11:25   来源:福建教育微言  责任编辑:付丽宁   我来说两句
分享到:

为贯彻落实中央教育工作领导小组秘书组关于开展规范社会事务进校园为中小学教师减负专项整治工作要求,进一步推进落实减轻中小学教师非教育教学负担,省教育厅公布2026年福建省省级层面社会事务进校园白名单。

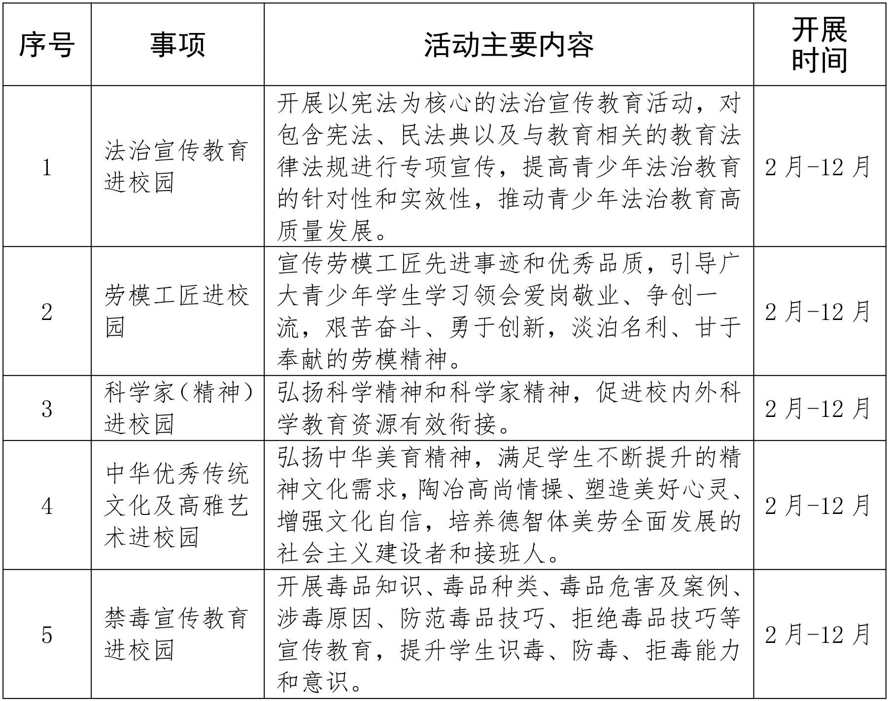
2026年福建省省级层面社会事务进校园白名单

转扩!


相关阅读:

打印 | 收藏 | 发给好友 【字号
心情版
更多>>视频现场
更多>>大学城酷图
相关评论
专题推荐
更多>>福建今日重点
更多>>国际国内热点
新闻图片
更多>>娱 乐
  • 点击排行
  • 三天
  • 一周
  • 一月
关于我们 | 广告服务 | 网站地图 | 网站公告
国新办发函[2001]232号 闽ICP备案号(闽ICP备05022042号) 互联网新闻信息服务许可证 编号:35120170001 网络文化经营许可证 闽网文〔2019〕3630-217号
信息网络传播视听节目许可(互联网视听节目服务/移动互联网视听节目服务)证号:1310572 广播电视节目制作经营许可证(闽)字第085号
网络出版服务许可证 (署)网出证(闽)字第018号 增值电信业务经营许可证 闽B2-20100029
福建日报报业集团拥有东南网采编人员所创作作品之版权,未经报业集团书面授权,不得转载、摘编或以其他方式使用和传播
职业道德监督、违法和不良信息举报电话:0591-87095403(工作日9:00-12:00、15:00-18:00) 举报邮箱:jubao@fjsen.com 福建省新闻道德委举报电话:0591-87275327